首页 馆务信息 档案利用服务 数据化资源库 青岛历史文化 青岛记忆

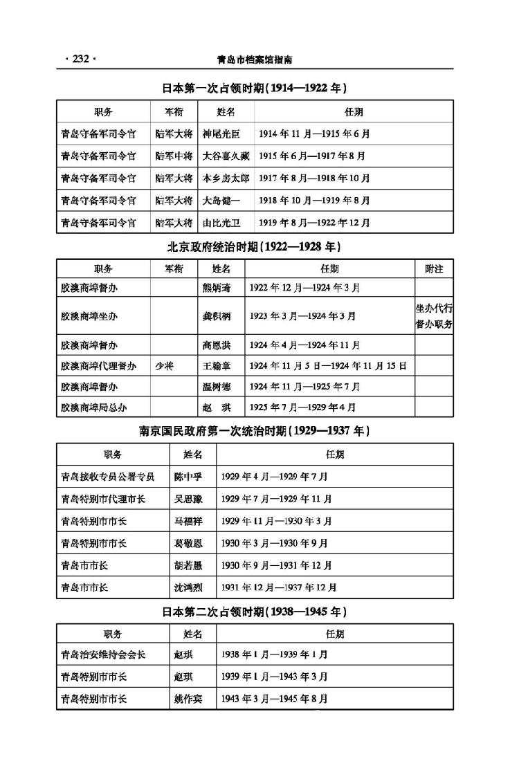
中华人民共和国成立前各历史时期青岛市主要行政负责人员职官表

  • 作者:青岛市档案馆      文章来源:青岛市档案馆指南     形成时间:1891-1949

1

2

3

返回首页 返回上一页

版权所有:青岛市档案馆 青岛市档案局 地址:青岛市市北区延吉路148号

许可证号:鲁ICP备18013060号-1 ... 鲁公网安备 37020302370709号

维护:青岛市档案馆网站管理中心 技术支持:上海信联信息发展股份有限公司

网站总访问量:3970 人次

青岛档案信息网

手机版

青岛档案

微信公众号

青岛历史知识库